Peer Review Process
The Journal of Advanced and Sustainable Technologies (ASET) is committed to maintaining the highest standards of scholarly rigor and integrity. All submitted manuscripts undergo a rigorous single-blind peer review process, as outlined in the following steps. This process is designed to ensure fairness, objectivity, and the publication of high-quality, impactful research.
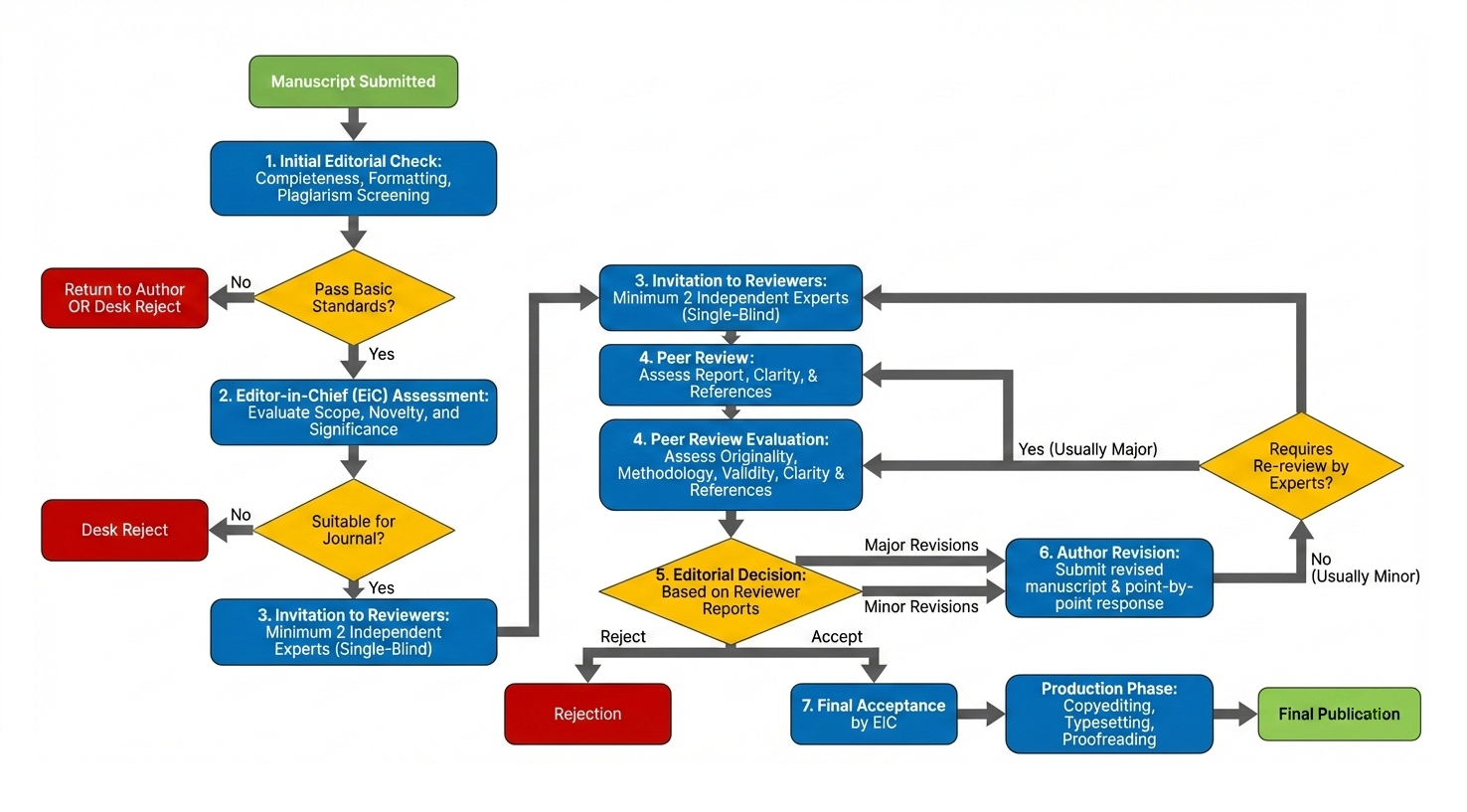
Overview & Workflow
The diagram below illustrates the key stages of our editorial workflow:

Step-by-Step Procedure
1. Initial Submission & Editorial Check (within 1 Week)
Upon submission, the editorial office performs an initial technical check for completeness, adherence to journal formatting guidelines, and ethical screening using plagiarism detection software. Manuscripts that do not meet basic standards may be returned to the authors or desk-rejected at this stage.
2. Assignment to Editor-in-Chief (within 1 Week)
Submissions that pass the initial check are assigned to the Editor-in-Chief (EiC). The EiC assesses the manuscript's overall suitability for the journal based on its scope, novelty, and potential significance to the field.
3. Invitation to Reviewers (1-2 Weeks)
If deemed suitable, the EiC or an assigned Associate Editor selects a minimum of two independent, external expert reviewers. Reviewers are chosen based on their expertise, publication record, and lack of conflict of interest with the authors. The journal employs a single-blind system where reviewers remain anonymous to authors.
4. Peer Review Evaluation (3-4 Weeks)
Reviewers are asked to evaluate the manuscript against the following key criteria:
-
Originality & Significance: Does the work offer novel contributions to the field?
-
Methodological Soundness: Is the study design robust, and are the methods appropriate and properly described?
-
Validity of Results & Conclusions: Are the results clearly presented, correctly interpreted, and supported by the data?
-
Clarity & Structure: Is the manuscript well-organized and written in clear, concise English?
-
References: Are citations appropriate, relevant, and up-to-date?
Reviewers provide detailed comments to guide the authors and a confidential recommendation to the editor.
5. Editorial Decision (1-2 Weeks)
The Associate Editor or EiC synthesizes the reviewers' reports and makes one of the following decisions:
-
Accept: The manuscript is accepted for publication with minor or no revisions.
-
Minor Revisions: The manuscript requires specific, clarificatory revisions before final acceptance.
-
Major Revisions: The manuscript requires substantial, additional work (e.g., re-analysis, significant rewriting) and will be sent for re-review.
-
Reject: The manuscript does not meet the journal's standards for publication.
6. Revision & Re-review (2–4 Weeks)
Authors invited to submit a revised manuscript must provide a point-by-point response to all reviewers' comments. The revised manuscript may be sent back to the original reviewers for evaluation.
7. Final Acceptance & Production (4 Weeks)
Once all concerns are satisfactorily addressed, the EiC makes a final acceptance decision. The manuscript is then transferred to the production team for copyediting, typesetting, and proofreading.
8. Publication
The manuscript is scheduled and published for June or December Issue.





